/images/skindefaultimagesa1.jpg
/images/skindefaultimagesa2.jpg
/skin/default/images/a3.jpg
/skin/default/images/a4.jpg
您当前的位置:首页 >> 政府信息公开 >> 相关制度规范

河南省人民政府办公厅关于印发河南省政务公开工作考核办法(试行)的通知

时间:2017-04-18 16:33:59  点击次数:

 

豫政办 〔2016〕222号
 

各省辖市、省直管县(市)人民政府,省人民政府各部门:

  《河南省政务公开工作考核办法(试行)》已经省政府同意,现印发给你们,请认真贯彻执行。

河南省人民政府办公厅

  2016年12月28日

  河南省政务公开工作考核办法

  (试行)

  第一章 总 则

  第一条 为贯彻落实《中华人民共和国政府信息公开条例》(国务院令第492号)和《中共中央办公厅国务院办公厅关于全面推进政务公开工作的意见》、《中共河南省委办公厅河南省人民政府办公厅关于全面推进政务公开工作的实施意见》(豫办〔2016〕60号)等有关法规、文件精神,深入推进和科学评价全省政务公开工作,促进各级、各部门认真履行职责,全面完成政务公开各项目标任务,制定本考核办法。

  第二条 本办法适用于全省各级行政机关和法律、法规授权的具有管理公共事务职能的组织。

  第三条 政务公开工作考核着眼于促进各级政府及其部门政务公开工作落实,坚持实事求是、客观公正、谁主管谁负责、奖惩分明、注重实效的原则。

  第四条 各级政府主要领导对本级政府政务公开工作负全面领导责任,分管领导对其职责范围内的政务公开工作负直接领导责任。各职能部门或业务部门领导对本部门政务公开工作负领导责任。

  第二章 考核的组织领导

  第五条 政务公开工作考核在各级政务公开与政务服务领导小组统一领导下,由各级政务公开与政务服务领导小组办公室负责组织实施。

  第六条 政务公开工作考核实行分级负责制。

  省政务公开与政务服务领导小组办公室负责全省政务公开工作考核的组织、协调和指导,对各省辖市、省直管县(市)政府和省政府各部门(具体单位名单见附件1)进行考核。

  各省辖市、县(市、区)政务公开与政务服务领导小组办公室负责本行政区域政务公开工作考核的组织、协调和指导,对本级政府各部门和下一级政府的政务公开工作进行考核。

  县级以上政府各部门政务公开与政务服务领导小组办公室可以对本系统行政、事业单位政务公开工作进行考核。

  第三章 考核内容和标准

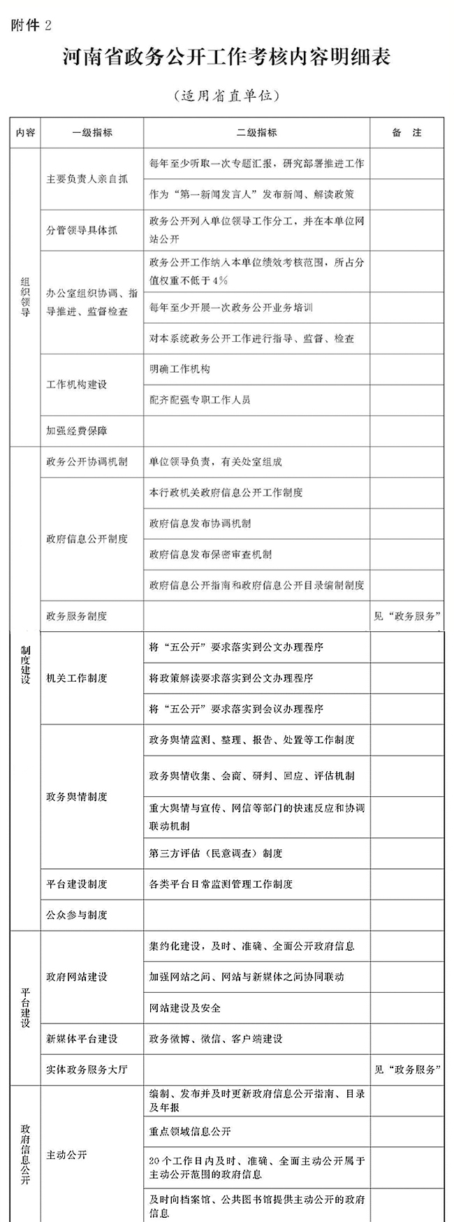
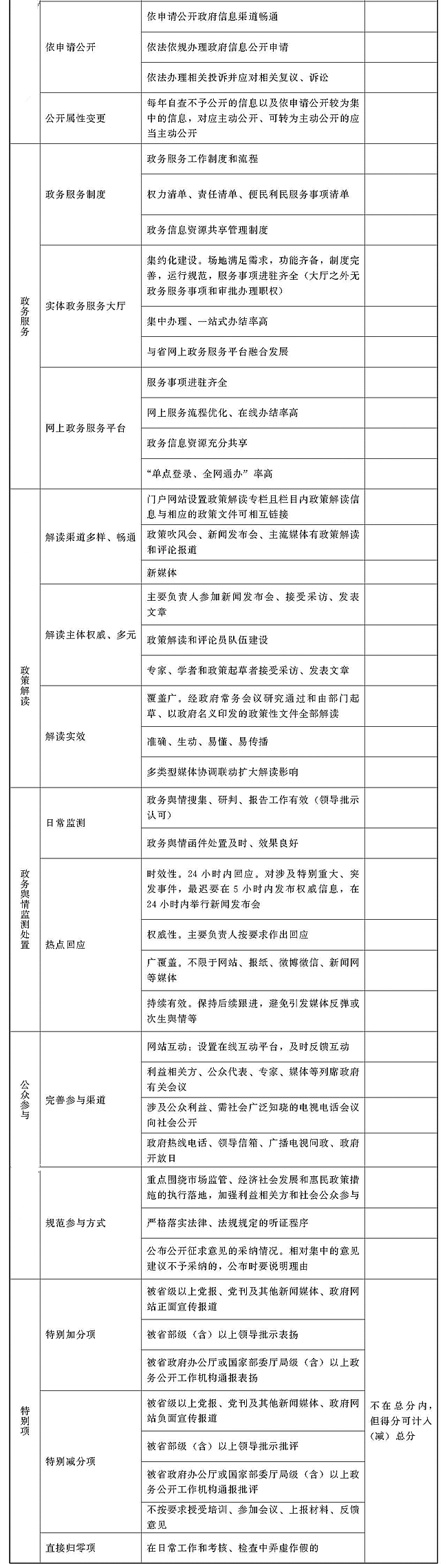
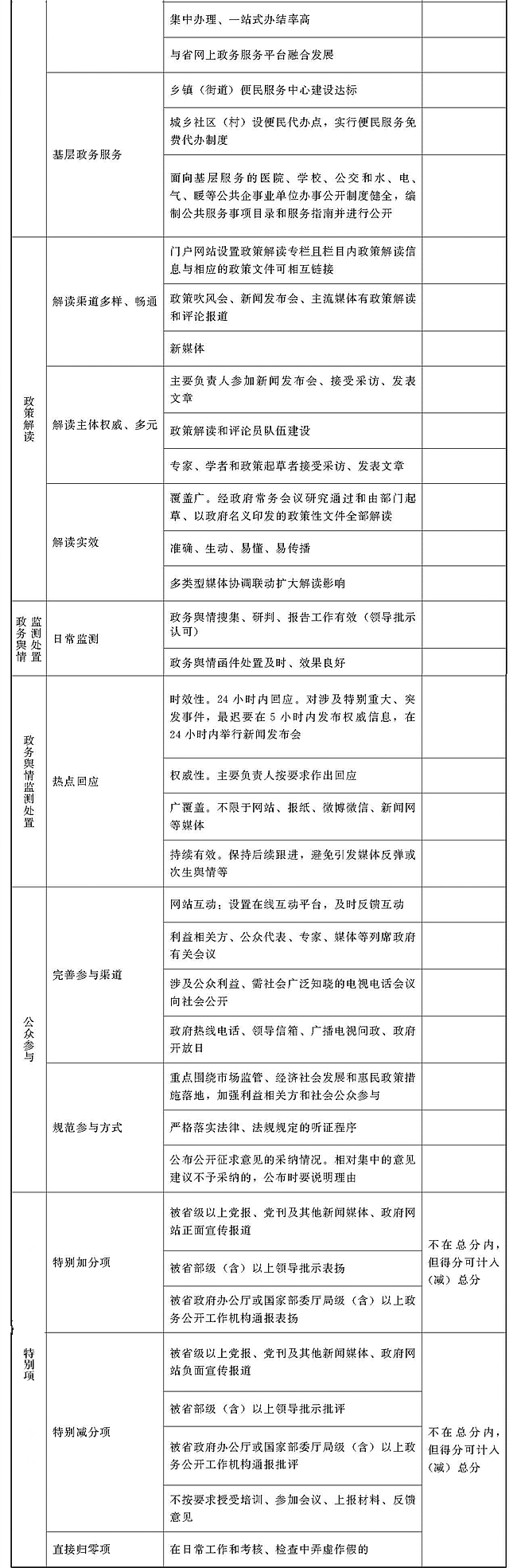
  第七条 省政务公开工作考核内容按省辖市、省直管县(市)政府和省政府各部门两个类别分别确定(具体考核内容分别见附件2、附件3)。

  第八条 省政务公开工作考核内容具体项目分值和标准实行动态调整,根据国家政务公开工作要求和我省政务公开工作推进实际,由省政务公开与政务服务领导小组办公室在国务院办公厅下达年度重点工作任务后提出建议方案,报省政务公开与政务服务领导小组审定后印发。

  第四章 考核方式和程序

  第九条 政务公开工作考核采取日常考核和年度考核相结合的办法。

  第十条 政务公开工作日常考核由省政务公开与政务服务领导小组办公室负责,采取日常工作记录、随机抽查、专项检查等方式进行,将发现的问题或成绩记录存档,每季度通报一次,并在年度考核时核减或核加相应考核项目分数。

  第十一条 政务公开工作年度考核的基本程序是:

  (一)政务公开与政务服务领导小组办公室根据考核内容、年度工作重点和有关要求,制定印发考核实施细则。

  (二)政务公开与政务服务领导小组办公室牵头组织有监察、新闻等单位派员参加的政务公开工作考核组,提前下发考核通知。

  (三)被考核单位根据考核通知要求,按照考核实施细则进行自查,形成书面材料报考核组。

  (四)考核组通过听取考核对象工作汇报、召开座谈会、查阅相关会议记录和有关资料档案、查看政府网站、听取第三方评估报告、发放社会公众调查表等方式,对被考核单位进行全面考核。

  (五)考核组根据日常监控、平时检查、被考核单位自查和实地考核情况,确定分数,提出被考核单位等级和名次建议,报政务公开与政务服务领导小组办公室审核后由政务公开与政务服务领导小组审定。

  第五章 考核结果及责任追究

  第十二条 政务公开工作实行百分制量化考核,考核结果分为优秀(90分以上)、良好(80分—89分)、合格(60分—79分)、不合格(低于60分)4个等次。

  第十三条 全省政务公开考核结果报省考核办,作为评价领导班子和领导干部的依据,占比为4%。

  各省辖市、省直管县(市)政务公开考核结果报本级组织部门运用,同时报省政务公开与政务服务领导小组办公室备案。

  第十四条 各级政务公开工作考核情况、排名和等级于次年4月底前印发并在本级政府门户网站公布。

  第十五条 要及时向被考核对象反馈考核中发现的问题,并督促其整改落实。被考核对象要制定整改方案,限时整改到位。各省辖市、省直管县(市)政府整改落实情况要报省政务公开与政务服务领导小组办公室,县级以上政府各部门整改落实情况要报本级政务公开与政务服务领导小组办公室。

  第十六条 在自查和考核中弄虚作假的,考核结果直接记为不合格档次,同时给予通报批评,并对负责的分管领导、主管人员和其他直接责任人员依法、依纪追究责任;构成犯罪的,依法追究刑事责任。

  第六章 附 则

  第十七条 各省辖市、县(市、区)政府要结合工作实际,参照本办法制定本行政区域政务公开工作考核办法。

  第十八条 教育、医疗卫生、计划生育、供水、供电、供气、供热、环保、公共交通等与人民群众利益密切相关的公共企事业单位的考核,参照本办法执行。

  第十九条 本办法自印发之日起施行,由省政务公开与政务服务领导小组办公室负责解释。

  附件1

  省政府部门名单

  省发展改革委、教育厅、科技厅、工业和信息化委、民委、公安厅、监察厅、民政厅、司法厅、财政厅、人力资源社会保障厅、国土资源厅、环保厅、住房城乡建设厅、交通运输厅、水利厅、农业厅、林业厅、商务厅、文化厅、卫生计生委、审计厅、省政府外侨办、国资委、省地税局、工商局、质监局、新闻出版广电局、体育局、统计局、旅游局、粮食局、省政府法制办、省安全监管局、食品药品监管局、事管局、人防办、省政府金融办、发展研究中心、省科学院、农科院、社科院、供销社、地矿局、有色地矿局、省政府驻北京办事处、省政府驻上海办事处、省政府驻广州办事处

 
 
 
 





上一篇:鹤壁市山城区政府信息公开发布制度

下一篇:山城区人民政府办公室关于印发山城区政务公开工作考核办法(试行)和山城区行政机关政策文件解读实施办法的通知